Wenzhou Joepai Valve Co., Ltd.
Wenzhou Joepai Valve Co., Ltd.
Productos

Productos

Conector de cinco vías de acero inoxidable sin válvula de retención
  • Conector de cinco vías de acero inoxidable sin válvula de retenciónConector de cinco vías de acero inoxidable sin válvula de retención
  • Conector de cinco vías de acero inoxidable sin válvula de retenciónConector de cinco vías de acero inoxidable sin válvula de retención
  • Conector de cinco vías de acero inoxidable sin válvula de retenciónConector de cinco vías de acero inoxidable sin válvula de retención

Conector de cinco vías de acero inoxidable sin válvula de retención

Joepai es un fabricante de conectores de cinco vías de acero inoxidable sin válvula de retención. No tiene válvula de retención incorporada, por lo que solo se utiliza para conexión pura de tubería y desvío (sin función de control). Si el sistema ya tiene una válvula de retención separada, o si el sistema solo necesita distribuir uniformemente una única corriente de fluido a múltiples ramas sin requisitos de secuencia específicos (como múltiples puntos de enfriamiento), entonces un conector de cinco vías es una opción económica y directa. Este conector está fabricado de acero inoxidable fundido y ofrece una excelente resistencia a la corrosión. Forma una película de pasivación en ambientes oxidantes y es resistente al agua, el vapor, la atmósfera, diversos productos químicos y la corrosión por cloruros.

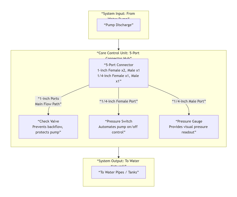
La característica principal del conector de cinco vías de acero inoxidable sin válvula de retención fabricado por Joepai Factory es que el cuerpo de la válvula en sí tiene cinco puertos: 1" hembra x 1" hembra x 1" macho x 1/4" hembra x 1/4" macho. Es un componente puramente de conexión con un canal hueco interno y sin partes móviles, y no tiene ninguna función de control como válvula de retención o regulación. Su único propósito es recolectar o distribuir fluidos. Para una unidad de control de sistema de bomba pequeña, el conector de cinco vías actúa como un Plataforma de montaje integrada compacta que reúne todos los componentes clave de monitoreo y protección.

Detalles de la composición del sistema:

Conector de cinco vías: la estructura central del sistema, que conecta todos los componentes en un todo, minimiza las uniones de tuberías y reduce el riesgo de fugas.

Interfaces: puerto hembra de 1 pulgada (entrada de agua), puerto macho de 1 pulgada (salida de agua), otro puerto hembra de 1 pulgada (para conectar una válvula de retención), puerto hembra de 1/4 de pulgada (para conectar un interruptor de presión), puerto macho de 1/4 de pulgada (para conectar un manómetro).

Pasaje principal (entrada y salida): conecta la salida de la bomba a la tubería que conduce al punto de agua y es la ruta principal de flujo del medio.

Válvula de retención de 1 pulgada: Esta es la "protección de seguridad" del sistema. Evita el reflujo de agua cuando la bomba se detiene, evitando el golpe de ariete y la rotación inversa del impulsor de la bomba, y es crucial para proteger la bomba.

Interruptor de presión de 1/4 de pulgada: este es el "cerebro automático" del sistema. Monitorea la presión del sistema, arranca la bomba cuando la presión cae por debajo del límite inferior establecido y detiene la bomba cuando alcanza el límite superior, logrando un funcionamiento completamente automático.

Manómetro de 1/4 de pulgada: Estos son los "ojos de estado" del sistema. Proporciona una visualización de presión intuitiva en tiempo real para depurar, observar y solucionar problemas.

Características del producto

El conector de 5 vías de Joepai, debido al material de acero inoxidable, mejora significativamente la resistencia a la corrosión, la resistencia y los niveles de higiene mediante el uso de acero inoxidable, ampliando así su rango de aplicación. Se vuelve más duradero y limpio. Sus principales ventajas incluyen:

Excelente resistencia a la corrosión: Puede resistir la corrosión del vapor, ácidos y bases débiles, diversos productos químicos y ambientes de agua de mar, ofreciendo una vida útil muy superior a la de las válvulas de latón.

Alta resistencia y durabilidad: Puede soportar presiones de sistema más altas (comúnmente PN16/PN25 y hasta PN40 o más) y picos de presión.

Rendimiento higiénico superior: La superficie lisa previene el crecimiento bacteriano y es fácil de limpiar y desinfectar. Con un tratamiento de pulido espejo o pulido electrolítico, puede cumplir con los estándares sanitarios o de calidad alimentaria.

Amplio rango de temperatura: Adecuado para vapor de alta temperatura o medios de baja temperatura.

Materiales 

Acero Inoxidable Fundido ASTM A 351 CF8 / SS 304; Acero Inoxidable ASTM A 351 CF8M / SS 316;

Especificaciones técnicas

Diámetro nominal: 1"~2" (DN25 a DN50)

Presión nominal: PN16 a PN25 (1,6 MPa ~ 2,5 MPa)

Temperatura de trabajo: -20 ℃ a 232 ℃

Estándar roscado: BSP (G), BSPT (Rc), NPT

Dibujo

Se admite la personalización basada en los diseños proporcionados.

Aplicaciones específicas del 5-Poconexión rtcolina


Si su sistema ya tiene una válvula de retención separada, o si no necesita ninguna función de válvula de retención y simplemente necesita un "colector" confiable, entonces el conector de 5 puertos es la opción más económica y sencilla. Su valor radica en simplificar la disposición de las tuberías y reducir el número de accesorios separados. Los escenarios específicos incluyen:


Monitoreo y muestreo multipunto

Escenario: Se deben aprovechar varias sucursales del canal principal para instalar instrumentos de monitoreo.

Ejemplo: Conexión simultánea de un manómetro, un transmisor de presión (sensor) y una válvula de seguridad. El conector de cinco vías proporciona un punto de montaje centralizado y estable para ellos.


Distribución y recolección de fluidos

Escenario: un único flujo de fluido debe distribuirse uniformemente en varias ramas paralelas, o es necesario recolectar varios flujos de fluido en un solo flujo.

Ejemplo: Distribuir agua de refrigeración desde una tubería principal de agua de refrigeración a tres equipos independientes que requieren refrigeración; o recolectar múltiples líneas de agua de retorno en una sola tubería principal de agua de retorno.


Prueba, ventilación o drenaje del sistema

Escenario: Es necesario proporcionar interfaces auxiliares temporales o permanentes para el sistema.

Ejemplo: Interfaces para lavado del sistema, interfaces de válvula de ventilación automática o interfaces de válvula de drenaje.

Etiquetas calientes: Conector de cinco vías de acero inoxidable sin válvula de retención
Enviar Consulta
Datos de contacto
  • DIRECCIÓN

    Edificio 2, No. 4228, Binhai 3rd Road, Xinghai Street, distrito de Longwan, ciudad de Wenzhou, provincia de Zhejiang, China

  • Teléfono

    +86-19957707725

  • Correo electrónico

    sales@joepaivalve.com

Para consultas sobre válvulas de bola, válvulas de compuerta, válvulas de globo o lista de precios, deje su correo electrónico y nos pondremos en contacto dentro de las 24 horas.
X
Utilizamos cookies para ofrecerle una mejor experiencia de navegación, analizar el tráfico del sitio y personalizar el contenido. Al utilizar este sitio, acepta nuestro uso de cookies. política de privacidad
Rechazar Aceptar